• 30 Aprile 2026 0:14

Corriere NET

Succede nel Mondo, accade qui!

Cuore Wankel (RWD) e motori elettrici (FWD) in-wheel | Cosa dicono i brevetti depositati “per” Mazda RX-9

Apr 16, 2020

Non c’è dubbio sul fatto che Mazda sia una delle aziende più attive sul fronte della ricerca e sviluppo in questi ultimi anni: ma non si parla solamente di quantità ma anche di qualità delle idee che spesso viaggiano di pari passo con la fantasia dei tecnici o la volontà – e Mazda in questo è maestra – di creare qualcosa che sia unico e diverso dagli altri. Passando non necessariamente attraverso soluzioni full-electric. Anzi.A brevissimo debutterà la nuova piattaforma modulare per motori longitudinali con tecnologia Skyactiv ma soprattutto il nuovo sei cilindri in linea Skyactiv-X 3 litri che sarà abbinato a diverse tipologie di vetture: si partirà con la Mazda 6 Sedan ma è allo studio anche un nuovo CX-9 SUV che dovrebbe essere in linea con le esigenze del mercato americano. In realtà il sei cilindri un po’ di elettrico lo dovrebbe avere, con una evoluzione del sistema i-eloop Mazda ma anche l’introduzione di sistemi ibridi mild e full hybrid plug-in con tecnologia 48v.

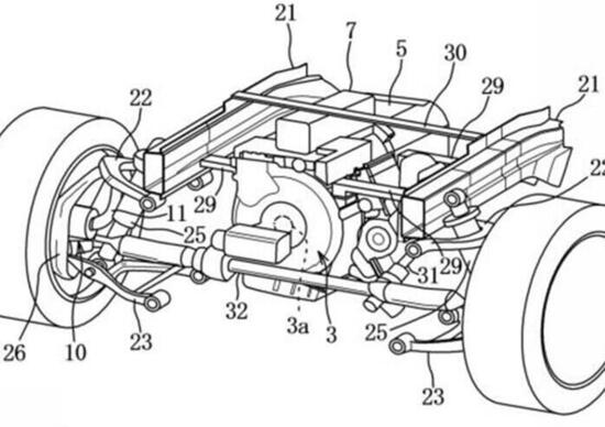
Il motore Wankel è evidente nello schema tecnico

Il motore Wankel è evidente nello schema tecnico

Ma c’è di più perchè da un brevetto depositato in Giappone da Mazda non solo si evince per l’ennesima volta che la Mazda RX-9 è in fase di preparazione in Giappone ma che per questa vettura ci potrebbe essere una soluzione interessante per quanto riguarda l’elettrificazione: i motori elettrici, che potrebbero anche essere integrati alle ruote anteriori, potrebbero lavorare all’unisono con un terzo motore elettrico tra motore ed asse posteriore. Ma in realtà è come al solito l’unità a benzina ad essere l’elemento interessante della nuova Mazda coupé rappresentata in questi disegni che accompagnano il brevetto: in uno schema si nota un motore V6 (lo si capisce per la V stretta, 60°) nell’altro invece un motore…Wankel.

Una tipologia di motore molto cara a Mazda che arriva in Giappone nel 1961 ed è sempre stato l’orgoglio del brand oltre che un simbolo di indipendenza tecnica indispensabile in quegli anni in Giappone: chiaro che per una vettura la RX-9, che avrà anche un ruolo di immagine per il brand a livello mondiale, la soluzione del Wankel possa essere una di quelle al vaglio a fianco di un motore tradizionale da combinare ad una meccanica simile.

Varie soluzioni sono dunque allo studio, alla stregua dell’uso del sei cilindri in linea 3.0, anche se la scelta del Wankel sarebbe molto gradita per una coupé ed un gradito ritorno dopo l’ultima apparizione sulla berlina/coupé a quattro porte RX-8. Un motore che sarà utilizzato, con una soluzione monorotore, anche come range extender per la MX-30 elettrica che arriverà nel corso del 2020 nella sola variante full-electric. Per quella con il Wankel bisognerà aspettare ancora un po’.

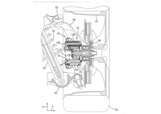
Il motore elettrico in-wheel brevettato da Mazda

Il motore elettrico “in-wheel” brevettato da Mazda

Ad ogni modo oltre al telaio Skyactiv la RX-9 – sempre che davvero utilizzi uno schema tecnico del genere – necessiterà di tre inverter (i motori anteriori lavorano a 120 volt) di cui uno al lavoro per alimentare il motore elettrico “centrale” da 25 kW e 48V (batteria litio da 3,5 kWh) mentre per i motori elettrici anteriori sono previsti due capacitori che faranno lavorare i motori a 120 V. I capacitori hanno la capacità di caricare e scaricare l’energia molto velocemente per cui sarebbero perfetti per offrire un breve spunto alle ruote anteriori fuori dalle curve in una sorta di modalità 4×4 che andrà ad affiancarsi all’uovo di colombo del torque vectoring: frenando la ruota interna alla curva ed accelerando quella esterna è possibile incrementare la capacità sterzante della macchina, assicurando un livello di guida superiore rispetto al solo utilizzo dello sterzo. Una tecnologia simile, anche se con motori esterni alle ruote, viene usata anche da Honda su NSX e da Ferrari su SF-90 Stradale.

Un dettaglio riguarda anche il cambio che potrebbe essere di tipo transaxle, ovvero posizionato sull’asse posteriore per questioni di bilanciamento ma anche per liberare spazio nella zona anteriore utile per il posizionamento della batteria, del motore elettrico e dell’inverter in uscita dal motore posizionato anteriormente dietro l’asse delle ruote.

Insomma un pezzo di meccanica non indifferente questo brevetto depositato da Mazda che potrebbe effettivamente essere il preludio alla tecnologia che Mazda proporrà sulla RX-9: la Casa non ha commentato a livello mondiale la scoperta di questi “brevetti” (pubblici) ma è chiaro che qualcosa di grosso – come al solito – bolle nel pentolone dei tecnici giapponesi.

Utilizzando il sito, accetti l'utilizzo dei cookie da parte nostra. Guarda la Policy

The cookie settings on this website are set to "allow cookies" to give you the best browsing experience possible. If you continue to use this website without changing your cookie settings or you click "Accept" below then you are consenting to this.

Close